iCOM IC−736 の修理
LCDをLEDへ改造成功!!
2014年9月某日
IC−736を入手したが、ご多分に漏れず液晶がダメになってる。ネットで検索すると有機EL表示器を付けた例があった。
でも文字表示なので情報量が少なく、表示の仕方で状態を表す工夫がされている。それはそれで良いのだが、表示の意味合いを覚えておかなければならない(使えば慣れるとは思うが)ので、覚えるのが面倒な自分には向いていないと思い、別の方法を考えようと思った。
@グラフィック液晶で表示を作る。
ALED表示にする
まず、グラフィック液晶を探したが。元の液晶の代わりに装着できるちょうど良いものがなかなか無く、秋月にある300円の液晶がちょうど良いと思えるが、仕様がはっきりしないのでうまく動作させられるかどうか分からない。
LED化の方が実現性が高いと思い、LEDを買って実験を始めた。
IC−736の液晶はこんな状態
2014年10月某日
LEDで実験
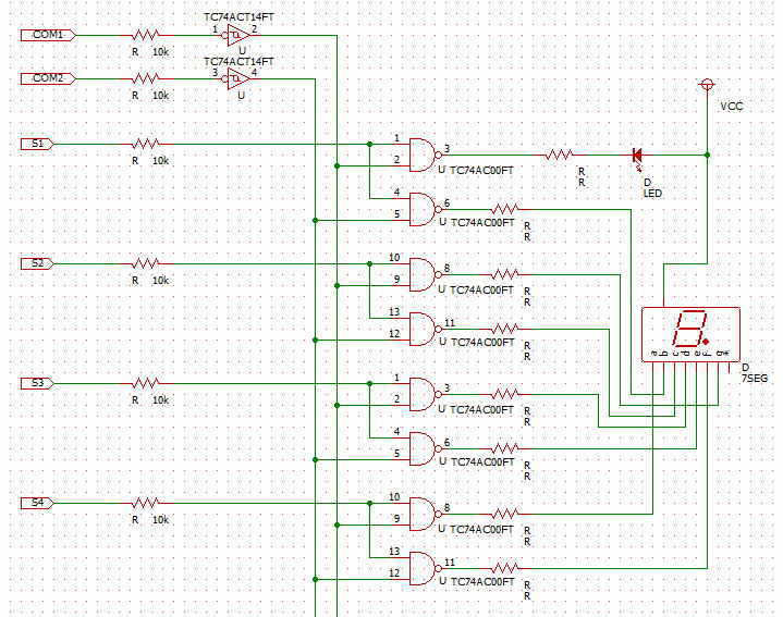
液晶駆動の信号を駆動ICのデータシートから読むと
COM1,COM2の信号とS1〜52の信号で液晶の明暗を切り替えている。液晶は直流を流すと電気分解してしまうので、交流にして電圧を交互にかける必要があるのでこのような一見よく分からない信号形態になっているが、要はCOMとSの電位差がある時に光る(光を通す)(液晶によって逆になる場合もある)。
この信号関係でICのデータシートを見ると、COM1の信号とS1の信号で光るのはCOM1がLでS1がH、COM1がHでS1がLとなる場合となる。
この関係を拾ってLEDを光らせる(これは光る)信号とすれば良い。

しかし、COM1信号は上の図のように中間の電圧があるし、Hの場合とLの場合の両方を取り出すのは回路が複雑になりそうなので、簡略化することにした。
つまり、COM1、COM2信号のL側だけ取り出し、S1〜52の信号のH側だけ使うことにする。常時点灯にはならないが、もともとダイナミック点灯させることも考えていたので、ダイナミック点灯もどきになって省エネにもなる(だろう)。
で、考えた回路は以下の図のとおり。COM信号の判定にシュミットを使うことで、中間電圧を取り除く。CMOSのLOGICに中間の電圧を入力すると出力側FETに貫通電流が流れて破損の危険があるので、COM信号をそのままCMOS−LOGICへ接続してはいけない。

この回路を実験的に組み立て、COM1、COM2とS9〜S12(メインの周波数表示の最下位の桁)に接続してうまく表示できることを確認した。
ここでうまく表示できたのでLED化を進めることに決定した。
液晶駆動ICは2個ついていてメイン周波数側とサブ周波数とメモリチャンネル表示に分かれている。どの信号がどこにつながっているのか調べる必要がある。
有機EL化した「みず爺のアマチュア無線再入門ブログ」を参考にさせていただき(ありがとう御座いました)信号を調べ、テスト回路を接続して確認した。
IC−736のパネル

確認した信号一覧
メイン側 サブ側
| COM1 | COM2 | |||||
| S1 | CH | b | ||||
| S2 | g | c | ||||
| S3 | d | e | ||||
| S4 | a | f | ||||
| S5 | SELECT | b | ||||
| S6 | g | c | ||||
| S7 | d | e | ||||
| COM1 | COM2 | S8 | a | f | ||
| S9 | −T | b | S9 | BLANK | b | |
| S10 | g | c | S10 | g | c | |
| S11 | d | e | S11 | d | e | |
| S12 | a | f | S12 | a | f | |
| S13 | FM | b | S13 | MEMO | b | |
| S14 | g | c | S14 | g | c | |
| S15 | d | e | S15 | d | e | |
| S16 | a | f | S16 | a | f | |
| S17 | .(MAIN下位) | b | S17 | .(Sub下位) | b | |
| S18 | g | c | S18 | g | c | |
| S19 | d | e | S19 | d | e | |
| S20 | a | f | S20 | a | f | |
| S21 | ▼ | b | S21 | SPLIT | b | |
| S22 | g | c | S22 | g | c | |
| S23 | d | e | S23 | d | e | |
| S24 | a | f | S24 | a | f | |
| S27 | AM | b | S27 | △TX | b | |
| S28 | g | c | S28 | g | c | |
| S29 | d | e | S29 | d | e | |
| S30 | a | f | S30 | a | f | |
| S31 | .(MAIN上位) | b | S31 | .(Sub上位) | b | |
| S32 | g | c | S32 | g | c | |
| S33 | d | e | S33 | d | e | |
| S34 | a | f | S34 | a | f | |
| S35 | −N | b | S35 | RIT | b | |
| S36 | g | c | S36 | g | c | |
| S37 | d | e | S37 | d | e | |
| S38 | a | f | S38 | a | f | |
| S39 | CW | USB | S39 | VFO−B | ||
| S40 | LSB | S40 | VFO−A | |||
| S41 | THRU | EXT | ||||
| S42 | LOCK | TUNE |
S25、S26が抜けているが、データを並べる都合のようだ。
セグメント番号

2014年10月某日
さて、LEDの大きさを決めなければならない。もとの液晶のメイン周波数表示の数字に合わせると、巨大なLEDとなり、横幅が入らない。
外したLCDのピンのピッチが2mmなので、2mmピッチのユニバーサル基板を使うとすれば、2mmピッチの足(リード)のLEDが良いが。
探すと縦の大きさ11mmのLA−301シリーズの7segLEDが2mmピッチだし横も丁度良い大きさとなる。ただし足の横間隔が5.3mmで2mmの倍数でないが・・・・。
とにかく2mmピッチのユニバーサル基板とLEDを購入した。早速LEDをユニバーサル基板に合わせて、穴あけが必要か確認したところ、案ずるより産むが易のとおりうまくとりつくではないか。どうやら穴の端と端にうまくはまるようだ。
では、サブの表示LEDはどうするか、縦11mmでは大きすぎて収まらない。ネットでいろいろあさったが、若松に赤の小型LEDがあるだけだ。大きさ的には丁度良いのでこれにした。
これらをユニバーサル基板に組みつけるが、全体のデザインを決めなければならない。数字LEDは大きさが決まったのでこれを並べて、あとは、元のLCDのデザインどおりに文字表示させることにした。この文字表示をどうするか、ちょっと悩んだが、0.5mm厚のマイクロ用基板に文字をエッチングで作り裏からLEDで照射することにした。0.5mmなので適度に透けて見えるはずである。
・パネル製作
0.5mm基板でパネルを製作した。
裏側は文字の裏だけ透けるように銅箔をエッチングで取り去り、回りは残してある。(ある目的で)
2014年10月某日
・LED装着
パネルに合わせてLEDを取り付ける。文字の裏からはチップのLEDで照明する。
小さい赤LEDはそのまま取り付けると、奥に引っ込んでしまうので、ゲタを履かせる。(ベースを作ってその上に接着剤で貼り付ける)。
マジックでかいた黒丸の所にチップLEDを取り付ける。
2014年10月某日
・本体側
LED表示部は取り外しできるようにしたいのだが・・・・。(失敗した時の保険)
LCDを外した穴に2mmピッチのソケットを取り付け、LEDを取り付けたユニバーサル基板とは別のユニバーサル基板にピンを取り付け、ソケット式にした。基板の固定はLCDのプラスチックホルダの止め穴(長方形の穴)に5mmのスタッドを取り付けた。プラスチックスタッドが良かったが手持ちがなく0.5mmのナイロンワッシャを挟んだ。穴のすぐ側をパターンが走っているので絶縁は必須です。
2014年10月某日
・LEDの配線
チップLEDを取り付け、電流制限抵抗を取り付けた後で、各部の配線をする。
写真は右半分の配線が終わったところ。大量の抵抗が必要なので、秋月でリールを買った。
配線は0.1mmのテフロン線である。半田鏝の熱で被服を剥がせるので配線しやすい。とは言え、小さいし、細いし、狭いし、根気はいるし、肩が凝るし、目がしょぼしょぼするし、長時間の作業はできないので、毎日少しずつ進める。
基板の上側はコネクタになっている。上の本体側基板と合体させるためである。本体側基板にはロジック回路を乗せる予定。
2014年10月某日
・LEDの配線
ようやく配線が終わった。(LEDには保護テープを貼っている)
2014年10月某日
・ロジック回路
最初に書いた信号を取り出すロジック回路を製作。1枚基板で製作しようとしたが、パターンが入り組みジャンパー線も多くなるので、2枚構成とした。
同じ物を2枚作る。COM1用とCOM2用とする。
最初に書いた回路図と少し違うところがある。TC74ACT14FTがスペース的に付かなかったので、1チップタイプのSN74LVC1G14DBVRを付けた。しかしこれはちょっと失敗だった。
また、赤い7segLEDがカソードコモンなのでTC74AC08FTを使った。
写真の8と書いたところが08FTを付けたところだ。
2014年10月某日
・取り付け
途中の写真を取り忘れたので、取り付けた後の写真。
動画をアップしたので見て下さい。
動画
SN74LVC1G14DBVRについて
このICを使った為、最初のテストでうまく表示がでなかった。よけいなsegが点灯というか点滅する。変えたのはこのICなので、データシートをよく見ると・・・。
ヒステリシスのHレベル判定電圧が5.5V電源電圧の場合に2.6Vとなっている。電源電圧の約半分である。一方実験に使ったTC74ACT14FTは2.0Vである。
つまりSN74LVC1G14DBVRはCOM1,COM2の中間電圧をLと判定する場合があるようだ。COM電圧を上げるわけにはいかないので、電源電圧を下げるしかない。
このICの部分だけ下げても良いのだがスペースが無いので、このLED表示器の電源電圧を下げることにした。電源は7805で作っているので、出力にダイオードを入れて0.7V電圧を下げた。つまりこのLEDは4.3Vで動作している。
電流などについて
画面の黄色とオレンジの数字(7seg)は高輝度LEDなので3mAで点灯させている。赤の7segLEDは小さくて高輝度タイプではないので10mAとしている。チップLEDは10mAとしている。およそ点灯させるsegの半数が3mAで残りは10mAでトータル139segある。計算が面倒なので140segあるとすれば、(10+3)/2*70=455mAであるが、COM1側とCOM2側は同時に点灯しないので、この半分455/2=227.5mAがピーク電流である。消費電力は点灯時間がディユーティ1/4なので、227.5*1/4*2*13.8V≒1570mW(レギュレータ含む)。約1.6Wとなる。
では、バックライトはどのくらい消費していたのか?
バックライトの電球1個には100mA(実測)流れていた。これが4個、常時点灯なので、100*4*13.8=5520mW。約5.5Wの消費電力だったことになる。LED化でも十分省エネである。
2014年10月某日
表示が直ったので、お約束のPA基板のコンデンサを交換する。
それとシリコングリスを塗り直して元に戻す。
電源モジュールのコンデンサも交換しようかと調べたら、液漏れしてなく容量抜けも無かったのでそのままとしました。
2014年10月某日
・受信音の改造
IC−736の音については、好みの問題もあり賛否両論でしょうが、私はもう少し上下の延びがほしいと思いました。また、ボリュームを0に絞ってもシューーというヒスノイズも気になります。
そこで改造をしてみました。
回路を調べるとオーディオパワーアンプICの前に帯域制限のフィルタアンプがあります。このアンプを止めるとヒスノイズが軽減します。ほとんど聞こえなくなりますので、このアンプがヒスノイズを発していることは間違いなさそうです。ここをバイパスすればオーディオ帯域の拡張とヒスノイズ軽減の一石二鳥です。とは言え基板を外すのは大変なので、基板の表から改造する方法を考えました。
2SC4081のコレクタの1kΩを取り外す。オーディオ入力からICの入力へ10uFでバイパスする。(以下の図)

これで低音から高音まで出るようになり、AM放送がきれいに聞こえます。
ただしICの入力から0.22uFと1kΩでバイパスされているので、高域はある程度減衰します。気になる人は外して下さい。しかし外すとヒスノイズが若干増えますので、自分はこのままでもOKでした。