スペアナ R3361C
ADVANTEST R3361C SPECTRUM ANALYZER 9KHz〜2.6GHz
以下は過去(2005年12月〜2006年12月ころ)のR3361Cの修理について資料と記憶で書いています。(2008年6月現在)
・2005年12月にヤフオクでスペアナを落札した。
それまでTR4110+TR4114(だっけ?)を使っていたが波形が残るディジタル式が欲しくてヤフオクを眺めていた。
そこへ出品されたのがR3361Cである。トラジェネ付きなのでこれは欲しいとウオッチしていた。
ただし、波形が出ないとのことでジャンク扱いであり、格安で落札できた。

・届いたスペアナにとりあえず電源を入れてみた。操作方法が良く判らないが、確かに波形は出ない。
スイープしているかどうかを調べるためにTR4110へトラジェネの出力を入れてみる。
波形が出た。スイープはしているようだ。と言うことは第一局発のYIGは動作している。
これが壊れていれば修理は大変になる。とりあえず一安心。
このとき波形を作るところのどこかのオペアンプの故障だろうと予想した。(この予想は見事にはずれるが)
・ばらしてIF基板らしき基板を眺める。色々なオペアンプが乗っている。どれかが壊れているのだろう。
下の写真のキャンタイプのオペアンプが2個並んだ部分(写真中央やや右より)の左側のオペアンプLF−357の出力が+15Vに振り切れている。
ほーら見つけた。早速オペアンプを入手しなければ、次の休みまで待てない(待てない性分だ・・・)、そこでネットで注文した。念のため回りに付いている
オペアンプも注文した。(写真下に見えるLF−412CN)
・LF−357を交換した。しかし、現象は変わらない。(・・・・え!違う。汗)
さらに回路を追っかける。右側のキャンタイプのオペアンプの下にボリュームが3個縦に並んでいる。その右側の集合抵抗(抵抗アレイ)のような部品は良く調べるとオペアンプであった。この出力が振り切れている、これが不良か。うーんこういう形状もあるのだ。知識としては知っていたつもりだが・・・。早速ネットで注文した。
・注文したNJM072がとどいたので早速交換した。こんどこそ・・・・。だめだった。
つづく
2008.5.25更新
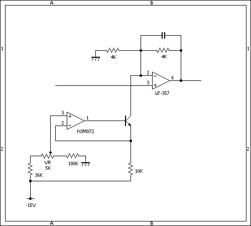
・オペアンプで無いとしたら、どこだろう。回路パターンから回路図を起こしてみた。

・LF−357の回路のオフセットを調整する回路のようだ。NJM072の設定をトランジスタで電流アンプしてLF−357の回路に流れ込む電流を制御してオフセットを調整する。抵抗で電流を流し込むとLF−357の回路の増幅率に影響を与えるのでこのような回路になっている。
・NJM072の電圧をよく調べると3ピン(+端子)の電圧が異常だと判った。さらに調べると100KΩの抵抗(チップ抵抗)の電極がはがれて導通しなくなっていると判明。100Kの抵抗を交換すると全てのオペアンプの出力がそれなりの波形になった。
・良かった。めでたしめでたし。
・さて、では波形がでるか見てみよう。
・え〜っ!ま〜だ波形は出ない。とほほ、道のりは長そう!!。
・さらに回路を追いかけて行くと、以下の写真の中央に3個ほどあるカスタムIC(表面がでこぼこしたやつ)の出力が怪しいことが判りました。
・回路を調べるとピークホールドの回路のようだ。ピークホールド回路はピークをコンデンサにチャージして保持するのでその帰還回路(フィードバック回路)にFETを使っている。また、コンデンサをディスチャージする回路もFETを使う。教科書ではディスチャージ回路はメカニカルSWとなっている。これはコンデンサにチャージするときに電荷が漏れては意味がないので絶縁抵抗の高い素子を使う必要があるようだ。しかし、手で測定するならメカニカルSWでも良いが高速にしかも測定のタイミングを取って動作させるには電気的なSW素子を使ってオン/オフさせる必要があるので、FETをSW素子として使う。
・さて、そのFETだが、フィードバック用が2N4393、ディスチャージ用が2N4391を使用している。このFETが昇天していた。(写真のキャンタイプのトランジスタに見える4個あるやつ)
・実際に昇天していたのは写真みえる下の方にある2個だったのだが、1個だけと勘違いして上にある2個のうち1個をはずして下のものと交換して見た。すると交換したやつも見事に昇天してた、ようやく下側は2個昇天していたことに気が付いた。(トホホ)
・と言うことで都合3個のFETが壊れた状態になった。とりあえず手持ちのFETを付けて見ることにした。2N4391および2N4393はNチャンネルFETなので、N−FETの手持ちを探すと2SK125があったのでこれを付けた。
・手前がピンぼけになったが3個のFETを交換したところ。
・では、波形はどうだ・・・・・・・。出た。ヤッター!。
・とりあえず波形はでた。長い道のりだった。あまりの嬉しさに色々波形を出してみたが、すっかり写真を撮ることを忘れてこのときの写真が残ってない。(お察し下さい)。
・もともと付いていたFETの特性を調べると特にカットオフ時の漏れ電流の小ささを売りにしているFETだ。その漏れ電流値はデータシートでは100pAとなっている。確かにピークホールド回路なので、電流が漏れてはピークが正しく採れない。とりあえず付けた2SK125では漏れ電流は100μAである。μとpでは10の6乗も違う。
・そこで2N4391と2N4393を入手しようと決心した。
2008.6.8
・チップ抵抗の破損という滅多にない故障で手こずったが、何とかなりそうな気がした。FETを入手すれば良いだけだ(のはず)。
・ネットで2N4391、3を検索しましたがなかなかヒットしない。TOSHIBAが製造していたようだが、ディスコンになっている。
・いろいろ探したが流通在庫が残っているだけのようだ。ネットで見つけた某社にメールで見積もりを依頼した。
・見積もり回答の内容はなんと1個5000円、最低注文個数10個である。2種類購入すると10万円、このスペアナ落札価格より高い!!。
・いくらなんでも高すぎなので、丁寧にお断りした。
・さらに探すとアメリカにあるではないですか。
・当時InOneと言う名称でしたが、現在はnewarkに変わっているようです。当時のIDでログインできましたので、間違いないでしょう。もともとNewarkでした。
・2N4391と2N4393を注文した。当時たしか1個1.5ドルだったと記憶している。現在は値上がりしているようだ。
・注文すると1週間ほどで届いた。
・これでようやく正規のパーツに交換することができた。
・交換したFET。すこし白っぽいやつ。
2008.6.14
・次にマニュアルを探した。現在はアドバンテストのホームページでダウンロードできるが、当時(2006年1月)はなにもなかった。
・部品と同様に海外サイトを検索するとeBay
StorのMicroManualsにあったので早速注文した。
・届いたマニュアルを眺めるとテスト方法と波形のズレやレベルの値、許容誤差などが書いてある(アドバンテストにある日本語マニュアルには書いていない)。このテスト方法でテストを実施してみた。
・波形の形状、レベル、周波数などほぼ許容範囲に入っている。よしよし直った!直った!と喜んだの束の間、あるテストで波形の変化が変だ。
・メモリを1dBにしてREFレベルを1dBづつ変化させると、1dBづつ波形が下がって行くはずがそうならない。変化しなかったり、大きく変化したりする。ATTは10dB刻みなので、1dBはIFアンプのゲインを1dBづつ変化させていると考えられるが、その指令のバイナリコードのどこかのbitが壊れて変化していない様な挙動である
・これは以前に修理したRA6790/GMのBFOのBCD指示回路のbit欠け故障に似ている。
・ふう、なかなか修理完了とはならないなあ。まあ、これが楽しくてやっているようなものなので簡単に修理できるともの足らない。
・修理と言えば、「鳴りません」と言うトランジスタラジオを落札しては修理している。そのうち追加します。
・さて、bit欠けらしいのですが、回路図が無いので調査に時間がかかる。あっちこっちの信号を観測しながらIF基板のそれらしいところへたどり着いた。
・一方で回路図を探したが見つからない。例のMicroManualsにも無いようだ。
・たどり着いたところはICの7407。入力と出力が論理的に一致していない。
・真ん中あたりに見える7407フラットパッケージの左側が故障していた。念のため2個とも交換した。
・これで1dBのステップも正常に変化するようになった。(メデタシメデタシ)
・メニューからキャリブレーションを選択して実行することで自動的にレベル合わせしてくれる。つまりアンプへ設定するゲインレベルをキャリブレーションで判明したオフセット値を下駄をはかせて指令するようである。
・SSGからの信号をいれたりしてしばらく遊んでいた。しかし、何か変!!。
・無信号時の波形の下にすきまがある。少し信号レベルが持ち上がったような感じになっている。
・う〜ん。まだまだ楽しめそうだ。
(つづく)
2008.6.21
・再度オペアンプ回りの回路図を起こして見た。
・実際にはA4の大きさに細かく書けるほどの回路を書き出して調べたが要点だけ書くと。

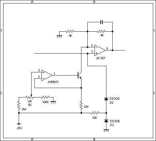
この回路図になる。そう、最初に変だったオペアンプ回りの回路である。
・この回路のD1がなぜか短絡していた。LF-357の入力を0Vにクランプする回路であるが、D1が導通したためクランプするレベルがD2のドロップ分の0.7Vになっている。つまり0.7V以下に信号レベルが下がらない。これが信号波形の下がスケールの最下段に一致しない原因だった。
・さて、D1を良品に交換すれば良いわけだが、この当時のダイオードは順方向電圧降下は0.7Vであるが、最近のダイオードの電圧降下は0.5Vしかない。性能が上がっている訳だが。両方とも交換してしまえば良いのかもしれないが、これまでの経緯から設計値通りにしておかないと他でなにか発生するかもしれない(スパンが合わないとか・・・・無いはずだが)。
・そこで0.7Vの電圧降下のダイオードを手持ちのジャンクからあさった。
・古い基板に付いているダイオードで0.7V電圧降下のものを発見して交換した。
・これで波形の最下端とスケールの最下端が一致した。(メデタシ・メデタシ)
・しばらくトラジェネでフィルターの波形を採ったり、活躍していたが・・・・。
・夏になって部屋の温度が上がったころに、トラジェネのレベルが上がらなくなった。マニュアルで周波数調整してもレベルが上がらない。どうやら周波数がズレているようだ。
(つづく)
2008.7.21(画像追加)
・トラジェネのPLL回路の不良で周波数かなと考え回路を調べた。
・写真のL字型になっている緑の基板がPLL回路である。

・回路を追っかけたが、とくに悪くないようだ。ただし、周波数はロックしてなさそう。
・そうか!、VCOの周波数がずれてロック範囲をはずれているに違いない!
・VCOはスペアナ本体の底面の銀色のシールをはがすと調整ネジが現れるのでこれを調整する。
(すみません写真ありません)
・これでうまく波形がでるようになった。ただし、測定器がないので丁度よいところに調整できたかわからない。
冬になるとまたズレるかもしれない。数回は調整するのを覚悟した。
(過去の資料などで思い出しながら作成しています。更新が遅いですが、悪しからず)2008.9.15