2400MHzに挑戦
・スペアナR3361Cは2.6GHzまで見える。2400MHzの信号は確認できるので使わないのはもったいない。
と言うような、軟弱な動機で2400MHzを始めてみた。
・まずはアンプを作ってみる。
・両面基板をカッターでパターンを作成しアンプの実験である。
・R3361Cはトラジェネ付きなので、トラジェネの信号で増幅度を見てみる。
・見る人が見れば分かると思うが、増幅帯域が狭い。 つまり、発振している(汗)。
・始めてつくるので、発振と気がつくのに時間がかかった。
・気がつかずいろいろ回路まわりをいじっていると、FETがお亡くなりになった(トホホ)。
・2400MHzは難しい・・・。ふと机の上にあった処分しようと思っていた無線LANカードに目がいった。
・無線LANって2400MHzだよね?
・早速無線LANカードを分解してみた。中はいたってシンプル。ICが数個載っているだけ。え!これだけ!
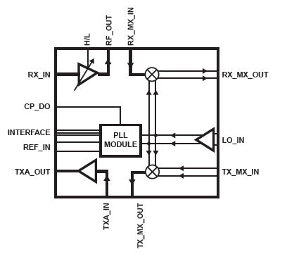
・載っている高周波回路のICはISL3685、ISL3984である。早速データシートで調べると・・・。
・ISL3685はトランスバータ、ISL3984はパワーアンプである。
・ISL3685のブロック図

・ISL3984のブロック図

・これはいける。IFは400MHz帯が十分使えることもデータシートから分かった。
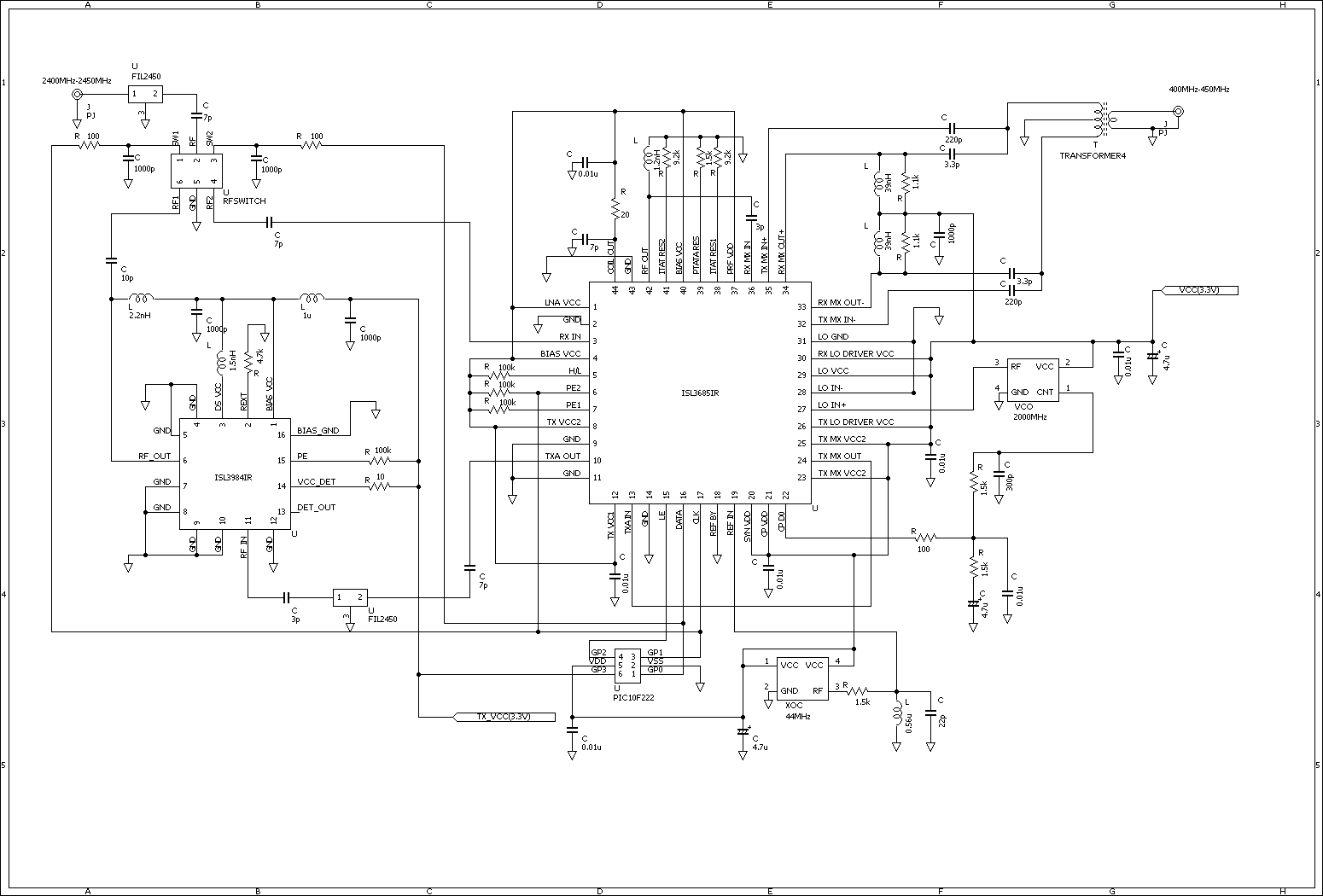
・データシートを見ながら回路図を書いてみた。RFのフィルタもセラミックの小型フィルタが基板に搭載
されているのでそれを使えば小型にできそうである。
・以前スタンダードのC150を50MHzトランシーバに改造したノリでスタンダードのC450に組み込んで
みよう。丁度友人から戴いたC450が手元にある。
・C450にトランスバータのスペースを確保しなければならない。
・C450の回路図と部品実装を見比べると回路図に無い部品実装がある。
・C450はいわゆる送信改造を行うと送信周波数範囲が拡大され、さらに受信周波数も拡大される。
受信周波数が拡大されると300MHz帯が受信できるようになるが、連続受信ではなくバンド切り替え
で受信する。つまり受信回路を切り替えていると判断した。
・この300MHz帯を受信する回路が搭載されている。ここを取り去るとスペースが確保できそうである。
と言っても狭い・・・。
・C450のパワー基板(一番後ろの基板)の様子。
・緑に見える基板の中央部より上の部分が300MHz受信回路とパワーモジュール。
(シールドカバーははずしてある。)
・まずはVCOのシールドをはずして、送受信範囲を400MHz〜450MHzに調整する。
・300MHz受信回路とパワーモジュールを取り去った。
・灰色の同軸はパワー回路のバイパス。
・スペースに合わせて、トナー転写方式でプリント基板作成。
・部品を実装した。
・しかし、これは失敗だった。
失敗の理由は
@VCOがうまくロックしなかった。
APLL設定のPICが離れすぎてパターンが通せなく、配線で接続したが
うまく接続できなかったかもしれない。(@の原因か?)
・再度作り直した(Ver2)基板をC450に装着したところ。
(PICの位置変更)
・シールドカバーを装着したところ。
・外に飛び出ているのは電源基板。3.3Vを作っている。
・組み立てた状態。
・周波数は2000を足して読む。
表示している周波数は2427MHz(メインチャン)となる。
・スプリアスを測定してみた。
まず、2400MHzだが、ニアバイが見える。辛うじて−45dBcクリアかな。
・これは2405MHzのところ。うーんまずまず。
・2425MHzでの状態。−45dBcはゆうゆうクリア。
・2427MHz(メインチャン)の状態。FMで使用する周波数帯は−45dBcを
十分クリアしている。
・2009年ハムフェア自作品コンテストへ出品してみた。
・結果は選外でした。2009年ハムフェアへ行ってみて皆さんの作品を見て納得。
今年は皆さん力作ぞろいで、見かけが市販トランシーバでは選外は当然ですね。
・ハムフェア当日はこのトランシーバを持って行き、JF1TPR熊野谿さんへQSOをお願いして
初QSOが実現した。
・熊野谿さんのWEBにこのことを書いて戴いたのと、CQ誌にも書いて戴いた(TNX)。
戴いたパンフレットに5.6GHzが主流だと書いてあったので、次回は5.6GHzを作って
持ってきますとお話したら、しっかりWEBとCQ誌に書いて戴いた。
もう作るしかないですHI。